跳到主要內容區
臺北市立大學教務處註冊組
Menu
回首頁
關於我們
業務職掌
教務處連結
課務組連結
招生組連結
聯絡我們
新生報到園地
法令規章
學位名稱
註冊須知
學雜費專區
統計資料
申辦作業
各類表單
服役彈性修業專區
本功能需使用支援JavaScript之瀏覽器才能正常操作
首頁
最新消息
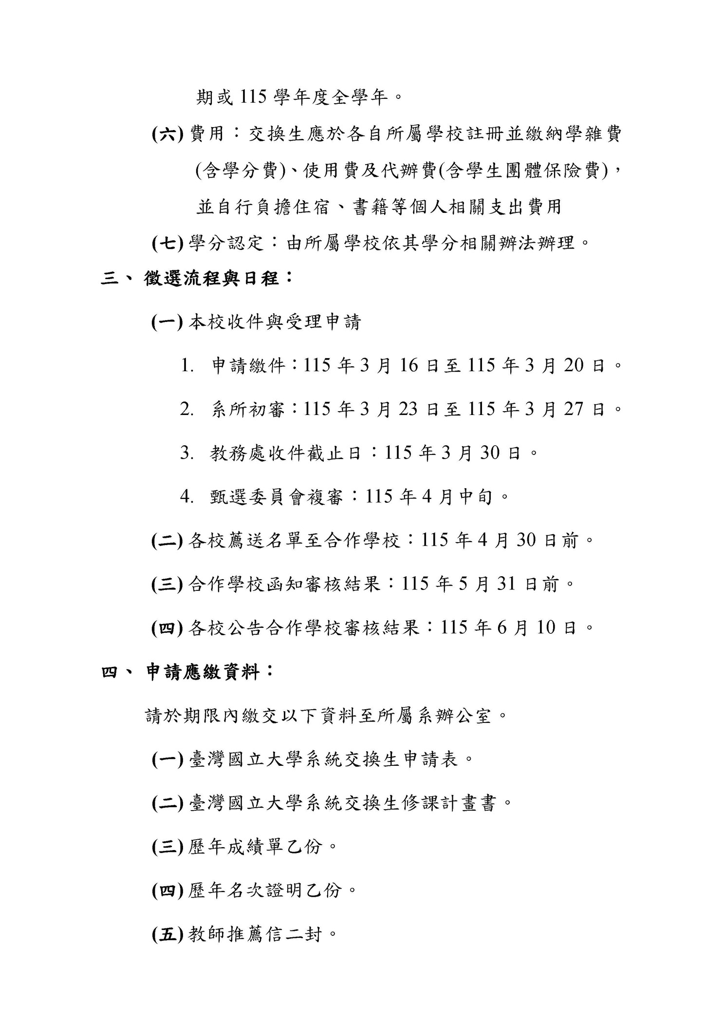
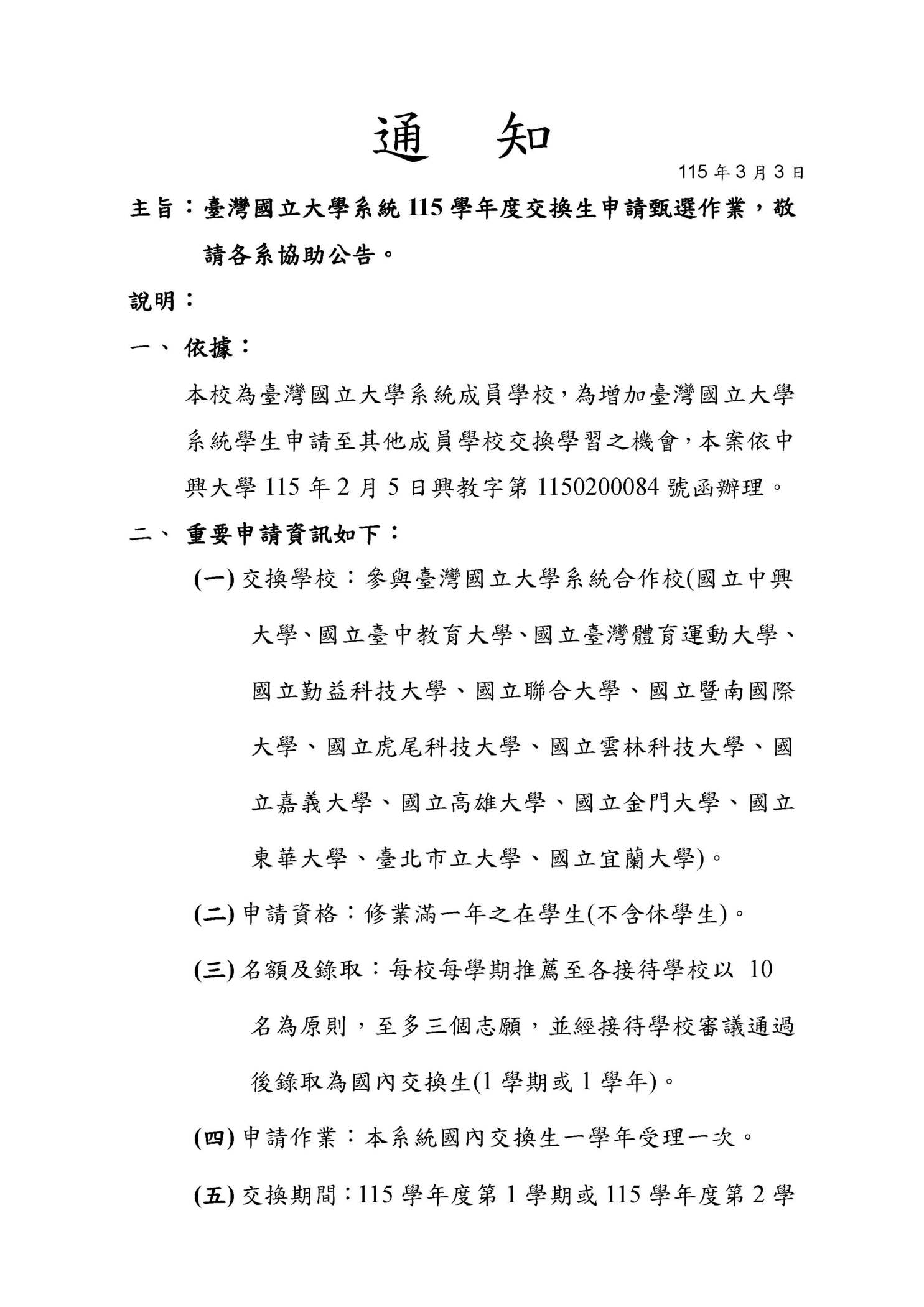
【註冊組公告】臺灣國立大學系統115學年度交換生申請甄選作業
【註冊組公告】臺灣國立大學系統115學年度交換生申請甄選作業
【註冊組公告】臺灣國立大學系統115學年度交換生申請甄選作業
【註冊組公告】臺灣國立大學系統115學年度交換生申請甄選作業
【註冊組公告】臺灣國立大學系統115學年度交換生申請甄選作業
【註冊組公告】臺灣國立大學系統115學年度交換生申請甄選作業
【註冊組公告】臺灣國立大學系統115學年度交換生申請甄選作業
【註冊組公告】臺灣國立大學系統115學年度交換生申請甄選作業
【註冊組公告】臺灣國立大學系統115學年度交換生申請甄選作業
【註冊組公告】臺灣國立大學系統115學年度交換生申請甄選作業
【註冊組公告】臺灣國立大學系統115學年度交換生申請甄選作業
臺灣國立大學系統國內交換生申請表.pdf
臺灣國立大學系統國內交換生修課計畫書.pdf
115學年度臺灣國立大學系統交換生申請甄選作業。.pdf
瀏覽數:
分享
Close (Esc)
Share
Toggle fullscreen
Zoom in/out
Previous (arrow left)
Next (arrow right)