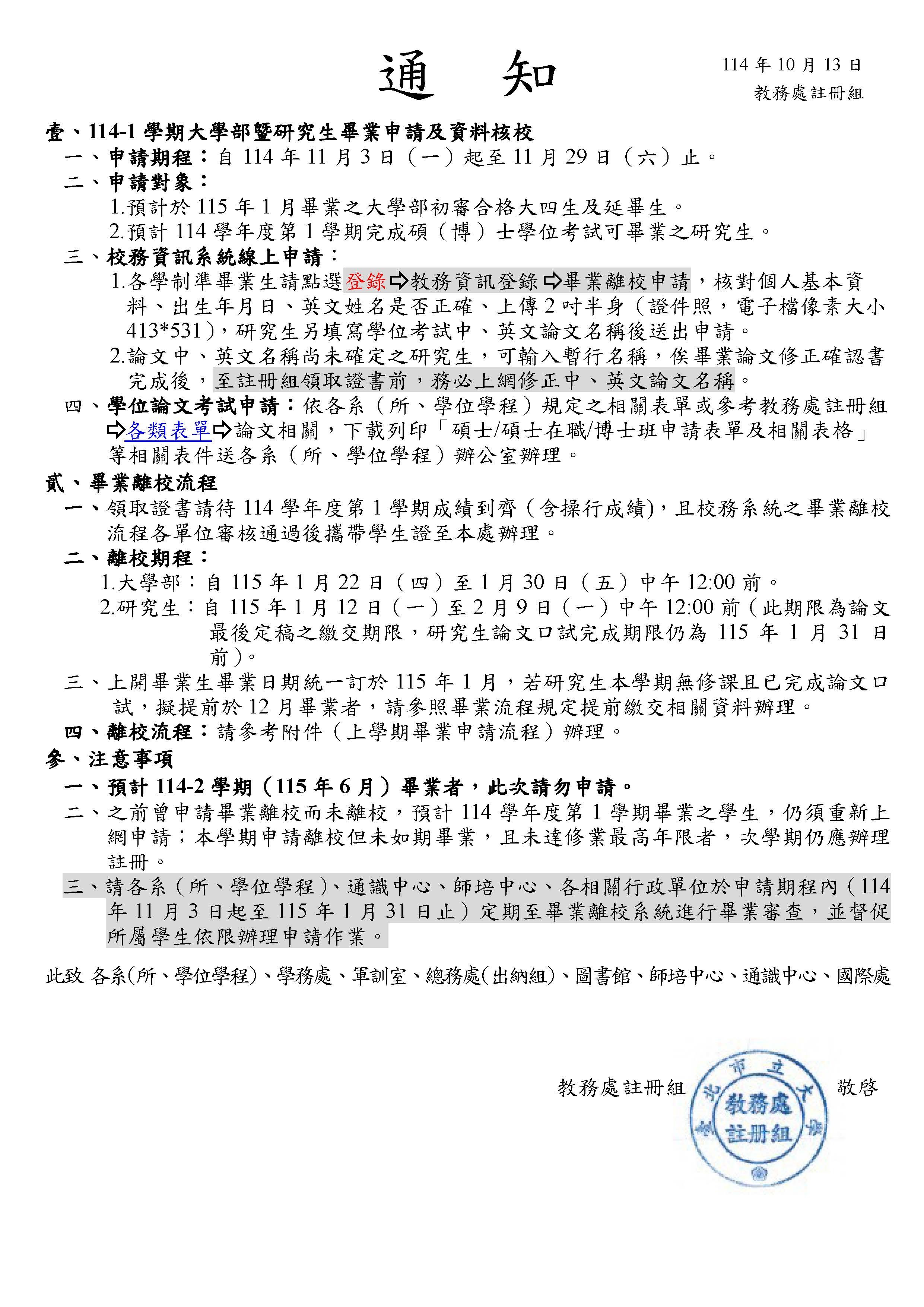
【註冊組公告】114學年度第1學期畢業申請(114/11/3-114/11/29)

如有相關畢業申請任何問題,請逕洽各學院承辦人員:
博愛校區:(02)2311-3040
教育學院(不含評鑑所)--分機1122;
人文藝術學院(不含舞蹈系)-- 分機1112;
理學院(含評鑑所)--分機1123;
天母校區:(02)2871-8288
體育學院(球類系、陸上系、水上系、技擊系、動藝系、競技所)/人文藝術學院(舞蹈系)--分機7504;
市政管理學院/體育學院(休管系、運健系、運科所、運教所、運器所、轉銜學位學程)--分機7515
瀏覽數:
分享